项目文章Bioactive Materials (IF 16.874) | 肌腱病疼痛难忍?看细胞外囊泡大显神威!

肌腱病是一种进行性肌肉骨骼疾病,其特征是肌腱的炎症和退行性变化,导致疼痛、肿胀和功能受损,然而目前仍缺乏有效的治疗方法。在肌腱病和其他疾病的起始和进展过程中,各种亚型的免疫细胞在炎症级联反应中发挥着关键作用。而在这些免疫细胞中,巨噬细胞能够浸润受损的肌腱,调节局部炎症及愈合过程。巨噬细胞的表型包括M1和M2表型,其中M1巨噬细胞浸润至损伤部位,释放各种不利于组织修复的促炎细胞因子,而M2巨噬细胞能够参与后期的愈合过程,具有清除细胞内病原体和促进肌腱再生的能力。基于此,调节巨噬细胞的异质性可能是治疗肌腱病变的一种有效治疗途径。
近年来,干细胞源性的小细胞外囊泡(sEVs)在各种疾病中的治疗作用得到广泛的关注。2020年,上海交通大学附属第六人民医院汪泱教授团队于J Extracell Vesicles发表的“Human ESC-sEVs alleviate age-related bone loss by rejuvenating senescent bone marrow-derived mesenchymal stem cells”文章中,发现胚胎干细胞源性细胞外囊泡中含有多种年轻化因子蛋白成分,并能够促进衰老小鼠骨髓间充质干细胞年轻化。此外,目前已有多项研究证实了sEVs治疗肌腱病变的潜在机制。值得关注的是,一些针对成体干细胞衍生的大细胞外囊泡(lEVs)的研究表明,lEVs可能实现与sEVs类似的治疗功能,而干细胞衍生的lEVs是否能够有效治疗肌腱病变尚不清楚。
2022年8月,汪泱教授团队在细胞外囊泡的研究中再次获得突破,于Bioactive Materials发表了题为“Large extracellular vesicles secreted by human iPSC-derived MSCs ameliorate tendinopathy via regulating macrophage heterogeneity“文章。文章研究了诱导性多能干细胞来源的间充质干细胞分泌的lEVs (iMSC-lEVs)在肌腱病变中的治疗作用以及iMSC-lEVs在体外对巨噬细胞极化的调节作用。通过外泌体蛋白质组学、RNA测序、蛋白免疫印迹等技术方法,研究表明iMSC-lEVs能够部分通过DUSP2和DUSP3来介导p38 MAPK信号通路,并使M1巨噬细胞向M2巨噬细胞进行极化转变,从而减轻肌腱病变中的疼痛和炎症。其中,中科新生命为该研究提供了细胞外囊泡蛋白质组学服务。


iMSC-lEVs在活体肌腱病变模型中的治疗机制及巨噬细胞复极调节机制示意图
研究材料
iMSC-lEVs;iMSC-sEVs;小鼠巨噬细胞细胞系RAW 264.7;大鼠肌腱病变模型;肌腱病患者肌腱组织
技术路线
步骤1:iMSC-sEVs和iMSC-lEVs的分离与表征;
步骤2:建立大鼠肌腱病模型,并在体内评估iMSC-lEVs的镇痛作用;
步骤3:采用RAW 264.7细胞,研究iMSC-lEVs对巨噬细胞极化的调节作用;
步骤4:RNA-seq方法探究iMSC-lEVs调节巨噬细胞表型改变的机制;
步骤5:对iMSC-lEVs进行蛋白质组学分析以确定其调控通路的上游蛋白;
步骤6:研究iMSC-lEVs对肌腱病患者肌腱组织的作用。
研究结果
1. iMSC-sEVs和iMSC-lEVs的分离与表征
研究人员采用诱导性多能干细胞(IPSC)来源的间充质干细胞(iMSCs)作为sEVs和lEVs的产生源。利用差速离心分离法从iMSCs培养基中分离并收集iMSC-sEVs (100 nm左右)和iMSC-lEVs (200nm以上),并通过透射电镜、Western blot、NTA粒径分析对iMSC-sEVs与iMSC-lEVs进行表征。

图1 iMSC-sEVs and iMSC-lEVs的分离与表征图
2. iMSC-lEVs可减轻肌腱病相关疼痛并减少体内炎症
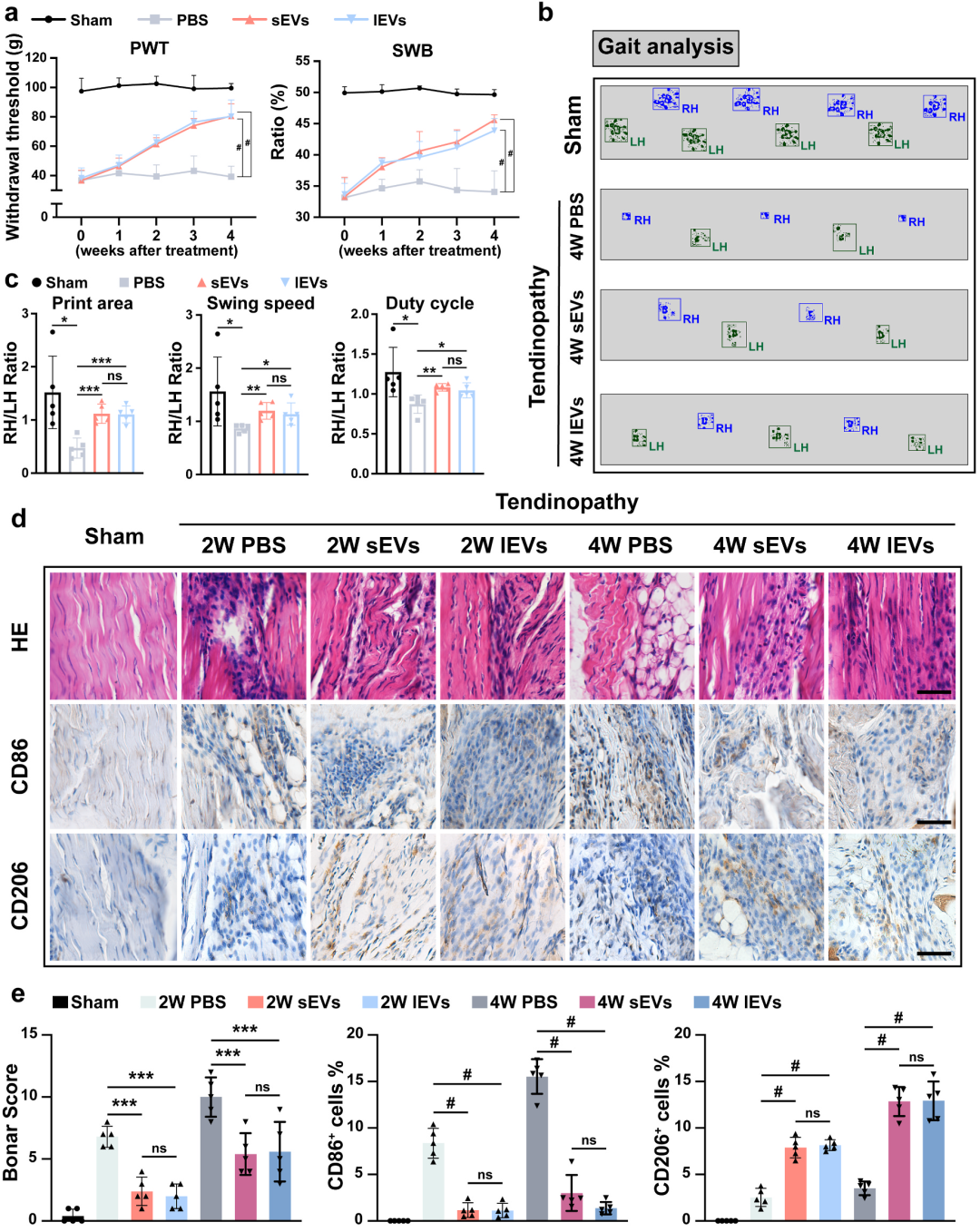
研究人员首先建立了大鼠肌腱病模型,并在体内评估iMSC-lEVs的镇痛作用。每周以100 μL lEVs(109粒/ml)剂量治疗肌腱病变大鼠,与此同时在同一时间点以100 μL sEVs(1010粒/ml)剂量进行比较治疗。采用静态疼痛相关行为分析及步态分析对大鼠进行疼痛评估,结果表明,在治疗4周后,应用lEVs能够减轻肌腱病变大鼠的疼痛(图2a)并显著改善肌腱病变大鼠的动态行走模式(图2b和c)。值得一提,结果表明lEVs治疗具有与sEVs相似的镇痛功能。此外,HE染色结果显示,在治疗4周后lEVs促进了肌腱病变中的肌腱修复(图2d和e)。
接下来研究人员研究了lEVs对巨噬细胞表型浸润的影响。IHC染色结果显示,在治疗2周和4周后,lEVs治疗减少M1巨噬细胞的浸润,并促进M2巨噬细胞的浸润(图2d和e),且lEVs组与sEVs组无显著差异(M1巨噬细胞浸润可加重肌腱病相关疼痛,而M2巨噬细胞浸润可改善肌腱病相关疼痛)。免疫组化染色显示,治疗2周和4周后,lEVs和sEVs治疗均显著降低促炎因子的表达(图3a和b)。这些数据表明,lEVs治疗在大鼠肌腱病变模型中具有抗炎和镇痛作用,且与sEVs的能力相似。

图2 iMSC-lEVs治疗可改善疼痛相关行为并调节体内巨噬细胞浸润

图3 iMSC-lEVs治疗降低大鼠体内炎症细胞因子表达
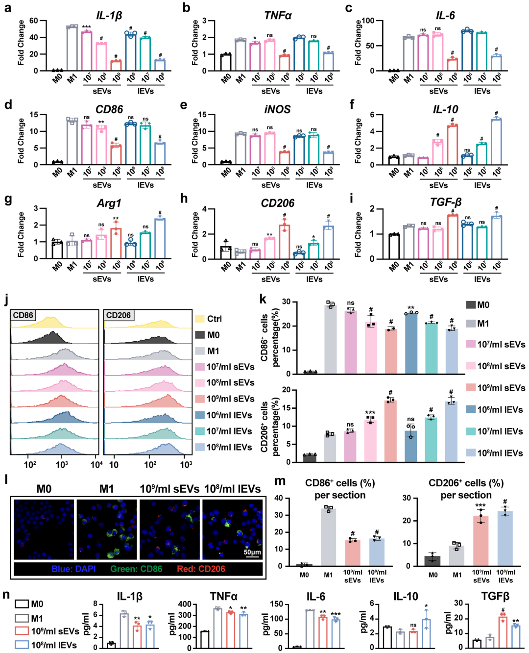
3. iMSC-lEVs在体外调节M1巨噬细胞向M2巨噬细胞转变
为了进一步研究iMSC-lEVs对巨噬细胞复极的调节作用,研究人员采用RAW 264.7作为研究对象。在验证lEVs和sEVs可以被RAW 264.7细胞内化后,用100 ng/ml LPS刺激RAW 264.7细胞6 h,从而诱导为M1型巨噬细胞,然后分别用sEVs或lEVs处理48 h,而未受LPS刺激和处理的细胞被认为是M0型巨噬细胞。通过RT-qPCR分析,结果发现lEVs处理降低了促炎基因的表达,并增加抗炎基因的表达。进一步用流式细胞术分析表明,在lEVs治疗后,M1巨噬细胞的百分比下降,而M2巨噬细胞的百分比增加。此外,108粒/mL的lEVs与109粒/mL的sEVs具有相似的功能。这些结果表明iMSC-lEVs能够调节M1巨噬细胞向M2巨噬细胞转变,并抑制炎症(图4)。

图4 iMSC-lEVs在体外以剂量依赖性的方式调节巨噬细胞极化
4. iMSC-lEVs通过调节p38 MAPK信号通路部分调节巨噬细胞极化
为了研究iMSC-lEVs调节巨噬细胞极化转变的机制,研究人员使用RNA-seq分析iMSC-lEVs处理后RAW 264.7细胞的基因表达。采用GSEA与IPA分析挖掘数据结果,显示许多差异表达基因与炎症过程高度相关,主要包括p38 MAPK信号通路等。为了验证iMSC-lEVs可能通过调节p38 MAPK信号通路使巨噬细胞从M1极化至M2,研究人员通过Western blot检测不同条件下巨噬细胞中p38的磷酸化水平。结果显示,LPS刺激后p38的磷酸化水平上调,而lEVs处理后p38的磷酸化水平降低,说明lEVs可以抑制p38 MAPK通路的激活。之后研究者在iMSC-lEVs中加入p38 MAPK激动剂并与LPS刺激的RAW 264.7细胞共孵育48h,结果表明加入p38 MAPK激动剂后,M1巨噬细胞的百分比增加,M2巨噬细胞的百分比降低,说明lEVs的复极化调节功能部分被p38 MAPK信号通路的激活所阻断。综上结果,表明iMSC-lEVs调节巨噬细胞复极化至少部分是通过抑制p38 MAPK信号通路。

图5 RNA-seq分析LPS刺激的RAW 264.7细胞在iMSC-lEVs处理后的转录组变化
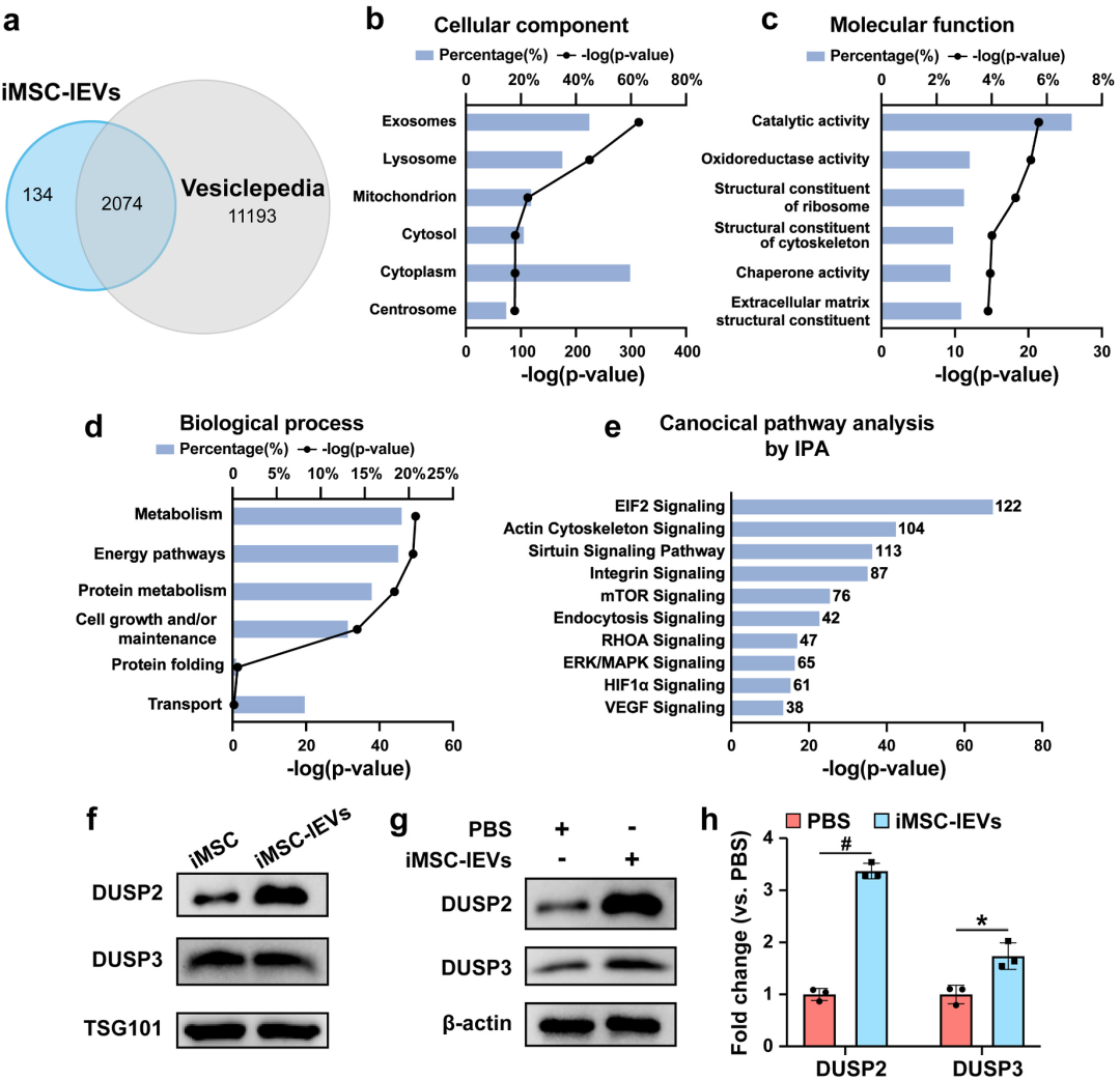
5. iMSC-lEVs可向巨噬细胞传递DUSP2和DUSP3
为了探究iMSC-lEVs调控p38 MAPK信号通路的潜在机制,研究者采用label free对iMSC-lEVs进行蛋白质组学分析,共鉴定出2208个蛋白质。对蛋白数据结果进行GO、KEGG以及IPA分析,发现负责p38去磷酸化的DUSP2(也称为PAC1)和DUSP3在iMSC-lEVs中富集。此外Western blot分析表明,iMSC-lEVs培养后M1巨噬细胞中DUSP2和DUSP3的表达均升高。这些数据表明iMSC-lEVs可以将被包裹的DUSP2和DUSP3传递到巨噬细胞,从而调节p38信号通路。

图6 iMSC-lEVs的蛋白质组学分析
6. iMSC-lEVs调节人肌腱组织中巨噬细胞的异质性和浸润性炎症细胞因子
进一步的,研究者探究iMSC-lEVs在肌腱病患者中的效果。选取肌腱病患者的肌腱组织,并与iMSC-lEVs体外培养。结果显示,iMSC-lEVs显著降低M1巨噬细胞的比例,并增加M2巨噬细胞的比例。此外,iMSC-lEVs能够降低炎性细胞因子IL-1β、tnf - α、IL-6和NGF的表达。这些数据与之前的动物实验结果一致,从而进一步证实iMSC-lEVs对人体肌腱组织的有效性。
小编小结
文章作者证明iMSC-lEVs能够部分通过DUSP2和DUSP3介导p38 MAPK信号通路,使炎性巨噬细胞向抗炎巨噬细胞进行极化转变,从而减轻肌腱病变中的疼痛和炎症。这些发现揭示了iMSC-lEVs在免疫调节中的特殊作用,并强调了一种可改善肌腱病变和其他炎症疾病的新型有效的无细胞疗法。
中科优品推荐
细胞外囊泡(extracellular vesicle,EV)是由细胞释放的各种具有膜结构的囊泡统称。外泌体属于其中的一种,也是目前研究较为成熟的。现外泌体已经成为国自然等的研究热点。
【中科新生命】提供外泌体“提取-表征-组学分析-数据挖掘”全流程服务,免去多方沟通烦恼。全程高质量保证,为您的课题研究保驾护航。欢迎感兴趣的老师前来咨询。





